اگر دیفای را به یک شهر در حال انفجار تشبیه کنیم، بلاکچینهایی مثل سولانا و اتریوم خیابانهایی هستند که هر روز شلوغتر میشوند. تراکنشها بیشتر، کاربران بیشتر و اپلیکیشنها پیچیدهتر شدهاند، اما زیرساختها هنوز همان ظرفیت محدود گذشته را دارند. نتیجه چیست؟ ازدحام، کاهش کیفیت سرویس، رقابت شدید برای فضای بلاکها و در نهایت تجربهای که دیگر با وعده «سیستم مالی آینده» همخوانی ندارد.
در چنین نقطهای، سولیر (Solayer) وارد صحنه میشود؛ پروژهای که نهتنها قصد دارد مشکل مقیاسپذیری سولانا را حل کند، بلکه تعریف ما از استیکینگ، امنیت شبکه و تخصیص منابع را بهطور بنیادین تغییر میدهد. سولیر فقط نمیخواهد سریعتر باشد؛ میخواهد هوشمندتر، منعطفتر و آیندهنگرتر عمل کند. در این مقاله از میهن بلاکچین، سولیر را موشکافانه بررسی میکنیم؛ از مفهوم لیکویید ریاستیکینگ گرفته تا InfiniSVM، توکن LAYER، استیبلکوین sUSD و نقشی که این پروژه میتواند در آینده اکوسیستم سولانا بازی کند. توصیه میکنیم اصلا این مطلب را از دست ندهید.
منظور از لیکویید ریاستیکینگ چیست؟
برای درک سولیر، قبل از هر چیز باید مفهوم لیکویید ریاستیکینگ را بهدرستی بفهمیم. در مدل سنتی استیکینگ، کاربر دارایی خود را قفل میکند تا در امنیت شبکه مشارکت داشته باشد و در ازای آن پاداش بگیرد. مشکل اینجاست که دارایی استیکشده عملاً از چرخه نقدشوندگی خارج میشود و کاربر مجبور است بین «درآمد غیرفعال» و «انعطافپذیری سرمایه» یکی را انتخاب کند. این محدودیت، بهخصوص در بازارهای دیفای، یک چالش جدی محسوب میشود.
در ادامه لیکویید استیکینگ با معرفی توکنهای نماینده مثل LSTها این مشکل را تا حدی حل کرد. کاربر با استیک کردن دارایی، یک توکن معادل دریافت میکند که میتواند آن را در دیفای استفاده کند. اما ریاستیکینگ حتی یک قدم جلوتر میرود. در این مدل، همان دارایی استیکشده یا توکن لیکویید آن، دوباره برای تامین امنیت سرویسها و اپلیکیشنهای دیگر مورد استفاده قرار میگیرد. یعنی یک دارایی، همزمان چند نقش مختلف ایفا میکند.
لیکویید ریاستیکینگ ترکیبی از این دو مفهوم است. دارایی هم نقدشونده باقی میماند و هم میتواند چندینبار برای ایجاد امنیت و ارزش اقتصادی بهکار گرفته شود. نتیجه این مدل، افزایش بهرهوری سرمایه، کاهش هزینه امنیت برای اپلیکیشنها و ایجاد جریانهای درآمدی جدید برای کاربران است. دقیقاً همین منطق، پایه اصلی طراحی سولیر در اکوسیستم سولانا محسوب میشود که البته از پروتکل آیگن لیر (EigenLayer) در بلاکچین اتریوم الهام گرفته است.
سولیر (Solayer) چیست؟
سولیر (Solayer) یک پروتکل بومی لیکویید ریاستیکینگ در اکوسیستم سولانا است که با هدف آزادسازی ظرفیت پنهان استیکینگ و افزایش بهرهوری سرمایه طراحی شده است. این پروتکل به کاربران اجازه میدهد ارز دیجیتال سولانا یا برخی توکنهای لیکویید استیکینگ مبتنی بر این شبکه را بدون نیاز به آناستیک کردن دارایی یا قربانی کردن نقدشوندگی دوباره وارد چرخه امنیت و پردازش شبکه کنند. به بیان ساده، سولیر تلاش میکند از هر واحد SOL بیشترین کارایی ممکن را استخراج کند.
در این پروتکل کاربران با واریز سولانا یا توکنهایی مثل mSOL، JitoSOL، bSOL و … توکنی به نام sSOL دریافت میکنند. این توکن صرفاً یک رسید دیجیتال نیست، بلکه نمایندهی داراییای است که میتواند همزمان در چند لایه از شبکه سولانا نقش ایفا کند؛ از تأمین امنیت برنامههای غیرمتمرکز گرفته تا مشارکت در تخصیص منابع حیاتی مانند فضای بلاک و توان پردازشی شبکه.
از نظر معماری، سولیر شباهت مفهومی زیادی به پروتکل آیگن لیر در اتریوم دارد، با این تفاوت کلیدی که کاملاً متناسب با ساختار، سرعت و منطق سولانا طراحی شده است. همانطور که آیگن لیر امکان استفاده مجدد از ETH استیکشده را برای تأمین امنیت سرویسهای مختلف فراهم میکند، سولیر نیز این قابلیت را بهصورت بومی به سولانا آورده است. این یعنی بدون وابستگی به پلهای بین بلاکچینی یا سیستمهای خارجی، امنیت و مقیاسپذیری مستقیماً از دل خود شبکه سولانا تقویت میشود.
سولیر را همچنین میتوان نوعی «بازار منابع بلاکچینی» دانست؛ جایی که استیکرها نقش تأمینکننده منابع را دارند، اپلیکیشنها متقاضی این منابع هستند و اعتبارسنجها بهعنوان تسهیلگر عمل میکنند. مشابه آنچه در سرویسهای ابری مانند AWS رخ میدهد، توسعهدهندگان میتوانند در سولیر متناسب با نیاز اپلیکیشن خود، به منابع بلاکچینی بیشتری دسترسی داشته باشند؛ با این تفاوت که همهچیز بهصورت غیرمتمرکز، شفاف و مبتنی بر مکانیزم استیکینگ انجام میشود.
این نگاه باعث شده سولیر صرفاً یک ابزار درآمدزایی برای کاربران نباشد، بلکه به یک لایه زیرساختی مهم برای آینده سولانا تبدیل شود؛ لایهای که هم برای کاربران دیفای، هم برای توسعهدهندگان و هم برای اعتبارسنجها، نقش کلیدی در حل چالشهای مقیاسپذیری، کارایی و ازدحام شبکه ایفا میکند. در واقع، سولیر آمده تا استیکینگ را از یک فعالیت منفعل، به یک موتور فعال برای رشد کل اکوسیستم سولانا تبدیل کند.
تیم توسعه سولیر کیست؟
سولیر از آن دسته پروژههایی است که صرفاً با یک وایتپیپر پرزرقوبرق وارد بازار نشده، بلکه پشت آن تیمی قرار دارد که شناخت عمیقی از زیرساخت سولانا و چالشهای فنی آن دارد. این پروژه توسط جیسون لی (Jason Li) و ریچل چو (Rachel Chu) بنیانگذاری شده؛ دو چهرهای که نقش آنها در شکلگیری رویکرد نوآورانه سولیر، بهویژه در توسعه راهکارهای مقیاسپذیری و بهینهسازی عملکرد سولانا، کاملاً کلیدی بوده است.
در کنار بنیانگذاران، جاشوا سام (Joshua Sum) بهعنوان مدیر محصول یکی از مهرههای اصلی تیم بهشمار میرود. تمرکز او بر طراحی محصول و تجربه کاربری باعث شده سولیر صرفاً یک پروژه زیرساختی پیچیده نباشد، بلکه بتواند نیازهای واقعی توسعهدهندگان و اپلیکیشنهای بلاکچینی را هدف بگیرد. علاوه بر این، سولیر از حمایت سرمایهگذاران و مشاوران شناختهشدهای در فضای کریپتو برخوردار است که به بلوغ راهبردی پروژه کمک کردهاند.
نکته مهمتر اینجاست که سولیر از نظر فکری و فنی، ارتباط نزدیکی با تیم اصلی سولانا دارد. آناتولی یاکوونکو (Anatoly Yakovenko) و راج گوکال (Raj Gokal)، بنیانگذاران سولانا، نقش مهمی در شکلگیری دیدگاه کلان این پروژه داشتهاند. این موضوع نشان میدهد سولیر از ابتدا با درک دقیق محدودیتها، نیازها و مسیر آینده سولانا طراحی شده، نه اینکه یک راهکار جداافتاده یا وارداتی از اکوسیستمهای دیگر باشد.
ترکیب اعضای تیم توسعه سولیر شامل مهندسان زیرساخت، متخصصان سیستمهای توزیعشده، طراحان معماری شبکه و فعالان حوزه دیفای است. این تنوع تخصصی باعث شده پروژه هم از نظر تئوریک و معماری فنی بسیار قدرتمند باشد و هم در اجرا، رویکردی عملی، مقیاسپذیر و متناسب با نیاز بازار داشته باشد.
در نهایت، همین پشتوانه انسانی قوی، ارتباط نزدیک با اکوسیستم سولانا و حمایت افراد معتبر صنعت، باعث شده سولیر در مدتزمان کوتاهی به یکی از پروژههای مورد توجه توسعهدهندگان، سرمایهگذاران و کاربران حرفهای تبدیل شود؛ پروژهای که نه فقط روی کاغذ، بلکه در عمل برای حل مشکلات واقعی بلاکچین طراحی شده است.
سولیر چگونه کار میکند؟
برای درک نحوه عملکرد سولیر، ابتدا باید به نقطهای برگردیم که مفهوم «ریاستیکینگ» برای اولینبار جدی شد. همانطور که بالاتر گفتیم، در اکوسیستم اتریوم، پروتکل آیگن لیر نشان داد که امنیت شبکه فقط قرار نیست صرفاً برای تایید تراکنشها استفاده شود. EigenLayer این امکان را فراهم کرد که اترهای استیکشده، علاوه بر خود شبکه اتریوم، برای تأمین امنیت سرویسهای دیگر مثل اوراکلها، رولآپها و لایههای دسترسپذیری داده هم استفاده شوند. به این سرویسها «AVS برونزاد» (Exogenous AVS) گفته میشود، چون خارج از خود شبکه اصلی اتریوم قرار دارند اما از امنیت آن بهره میبرند.
سولیر دقیقاً همین ایده را میگیرد، اما آن را بهشکلی کاملاً بومی و آنچین برای سولانا بازطراحی میکند. تفاوت کلیدی اینجاست که سولیر بهجای ایمنسازی سرویسهای خارج از شبکه، روی اپلیکیشنهایی تمرکز دارد که مستقیماً در بستر خود سولانا ساخته شدهاند. این مدل با نام «AVS درونزاد» (Endogenous AVS) شناخته میشود. یعنی امنیت حاصل از استیک ارز دیجیتال سولانا، بدون نیاز به بریج یا وابستگی به شبکههای دیگر مستقیماً در خدمت صرافیهای غیرمتمرکز، مارکتپلیسهای NFT، بازیها و حتی میمکوینهای فعال روی این شبکه قرار میگیرد.
در عمل، این یعنی یک اپلیکیشن سولانایی دیگر مجبور نیست صرفاً به منابع عمومی شبکه بسنده کند. اگر یک پروژه به سرعت بالاتر، پردازش مطمئنتر یا فضای بلاک بیشتر نیاز داشته باشد، میتواند از چارچوب سولیر استفاده کند و امنیت و عملکرد خود را با تکیه بر استیک SOL بهینهسازی کند. همهچیز به صورت آنچین اتفاق میافتد و پشتوانه آن، مکانیزم اثبات سهام سولانا است.
در قلب این سیستم، یک ساختار هوشمند برای مدیریت داراییها قرار دارد. وقتی کاربر سولانا یا توکنهای لیکویید استیکینگ خود را وارد سولیر میکند، ابتدا این داراییها توسط «مدیر استخر» (Restaking pool manager) جمعآوری و به توکن اختصاصی سولیر یعنی sSOL تبدیل میشوند. sSOL نماینده سهم کاربر از دارایی ریاستیکشده است و در عین حال، کلید ورود به اکوسیستم سولیر محسوب میشود. به زبان ساده، sSOL همان بلیطی است که به شما اجازه میدهد هم در امنیت شبکه مشارکت کنید و هم از فرصتهای درآمدی جدید بهره ببرید.
پس از آن، «مدیر واگذاری» (Delegation manager) وارد عمل میشود. وظیفه این بخش، توزیع هوشمند داراییهای استیکشده میان ولیدیتورها و سرویسهای فعال یا همان AVSهاست. این توزیع بهگونهای انجام میشود که هم امنیت اپلیکیشنها تضمین شود و هم بازدهی کاربران بهینه بماند. در کنار آن، استخر استیک با انتخاب ولیدیتورهای مناسب و استفاده از فرصتهای MEV، تلاش میکند سود نهایی حاصل از استیکینگ و ریاستیکینگ را افزایش دهد.
اما یکی از نوآورانهترین بخشهای سولیر، اتصال آن به سیستم swQoS در سولانا است. swQoS یک مکانیزم تخصیص منابع شبکه است که مشخص میکند چه کسی به فضای بلاک و توان پردازش تراکنشها دسترسی بیشتری داشته باشد. در وضعیت فعلی، این سیستم عمدتاً میان نودهای RPC و اعتبارسنجها عمل میکند و خود اپلیکیشنها نقش مستقیمی در آن ندارند. سولیر این معادله را تغییر میدهد و swQoS را به یک بازار واقعی تبدیل میکند؛ بازاری که در آن استیکرها عرضهکننده منابع هستند، اپلیکیشنها تقاضا ایجاد میکنند و اعتبارسنجها نقش واسط و مجری را بر عهده دارند.
به همین خاطر میتوان سولیر را به یک «بازار ابری بلاکچینی» تشبیه کرد. همانطور که توسعهدهندگان در سرویس ابری آمازون برای افزایش قدرت پردازش یا حافظه هزینه میکنند، در سولانا نیز اپلیکیشنها میتوانند با استفاده از استیک دارایی، به فضای بلاک و ظرفیت پردازشی بیشتری دست پیدا کنند. البته این تخصیص نه بهصورت دستوری، بلکه بر اساس منطق بازار و وزن استیک انجام میشود؛ موضوعی که هم کارایی شبکه را بالا میبرد و هم رقابت سالمتری میان اپلیکیشنها ایجاد میکند.
در این میان، sSOL نقش سوخت اصلی این اکوسیستم را بازی میکند. sSOL یک توکن لیکویید ریاستیکینگ است که دسترسی به «بازار ابری سولیر» را ممکن میسازد. کاربران با نگهداری یا استفاده از sSOL، هم در امنیت و کیفیت سرویس شبکه مشارکت میکنند و هم میتوانند از چند منبع درآمدی بهصورت همزمان بهرهمند شوند. تمام این فرآیند با چند کلیک انجام میشود و پیچیدگیهای فنی از دید کاربر نهایی پنهان میماند.
در نهایت، سولیر صرفاً به دنبال افزایش تعداد تراکنشها نیست. این پروتکل تعریف تازهای از «امنیت بومی اپلیکیشنها» در سولانا ارائه میدهد. مدلی که در آن، هر پروژه میتواند متناسب با نیاز خود، امنیت و عملکردش را تنظیم کند و کل اکوسیستم به سمت ساختاری مقاومتر و آماده برای آینده حرکت کند.
InfiniSVM چیست؟
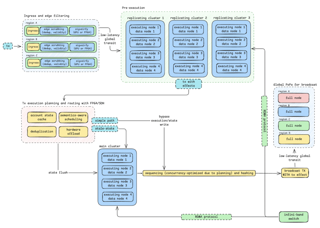
InfiniSVM موتور اجرایی فوقسریع سولیر است؛ زیرساختی که طراحی شده تا بلاکچین را از محدودیتهای رایج در سرعت، تأخیر و مقیاسپذیری عبور دهد. اگر بخواهیم خیلی ساده بگوییم، InfiniSVM تلاش میکند کاری را انجام دهد که تا امروز فقط سیستمهای متمرکز قادر به آن بودند: پردازش حجم عظیمی از تراکنشها، با تاخیر نزدیک به صفر، بدون قربانی کردن امنیت و ترکیبپذیری.
ایده اصلی InfiniSVM از دنیای معاملات فرکانس بالا الهام گرفته شده است؛ جایی که شرکتهای بزرگ برای اجرای معاملات در کسری از میلیثانیه، دیگر به نرمافزارهای عمومی اکتفا نمیکنند و بخش زیادی از پردازش را به سختافزارهای تخصصی میسپارند. سولیر همین منطق را وارد بلاکچین کرده است. بهجای اینکه تمام مراحل پردازش تراکنش، از بررسی امضا گرفته تا زمانبندی و اجرای قراردادها، صرفاً توسط CPU و سیستمعامل انجام شود، InfiniSVM این وظایف را میان خوشههای سختافزاری بهشدت بهینه تقسیم میکند. نتیجه این کار، حذف چالشهایی است که سالها مانع افزایش واقعی سرعت بلاکچینها بودهاند.
در این معماری، بخشهای سنگین و تکراری پردازش تراکنش به سختافزارهایی مانند کارتهای شبکه هوشمند، سوئیچهای قابل برنامهریزی و FPGA سپرده میشود. این تفکیک باعث میشود پردازشها بهصورت گسترده و موازی و نه پشت سر هم انجام شوند. از طرف دیگر، ارتباط بین نودها از طریق فناوریهایی مثل InfiniBand و RDMA صورت میگیرد؛ یعنی نودها میتوانند تقریباً بهطور مستقیم با حافظه یکدیگر ارتباط برقرار کنند، بدون اینکه از مسیرهای کند سیستمعامل عبور کنند. همین موضوع تاخیر در شبکه را به حد میکروثانیه میرساند و فشار روی CPU را بهشدت کاهش میدهد.
InfiniSVM بر پایه ماشین مجازی سولانا (SVM) ساخته شده، اما آن را به سطحی کاملاً جدید میبرد. برخلاف مدلهای اجرای ترتیبی، در اینجا تراکنشهایی که با یکدیگر تداخل ندارند، همزمان و موازی اجرا میشوند. مدل حافظه چندنسخهای نیز اجازه میدهد چندین نسخه از دادهها بهصورت همزمان خوانده شوند.
زیرساخت InfiniSVM از یک مدل اجماع ترکیبی بهره میبرد که همزمان سرعت و امنیت را هدف قرار میدهد. در این سازوکار تراکنشها ابتدا بهصورت حدسی اجرا میشوند تا زمان تلف نشود و سپس با ترکیب الگوریتمهای اثبات اعتبار و اثبات سهام نهایی میشوند. این طراحی باعث میشود نهاییسازی تراکنشها بسیار سریع انجام شود، بدون اینکه کنترل شبکه از دست مجموعهای محدود خارج شود.
حاصل همه این تصمیمهای معماری، بلاکچینی سختافزاری است که برای دنیای واقعی طراحی شده است. InfiniSVM توان پردازش بیش از یک میلیون تراکنش در ثانیه، پهنای باند شبکه بالای صد گیگابیت و تأخیر نزدیک به صفر را هدف گرفته است؛ سطحی از عملکرد که اجرای اپلیکیشنهایی مانند صرافیهای پرحجم، بازیهای پرطرفدار، سیستمهای پرداخت آنی و دیفای مقیاسپذیر را ممکن میکند.
در نهایت، InfiniSVM صرفاً یک «بهبود فنی» نیست؛ بلکه نگاهی تازه به آینده بلاکچین است. بهجای شاردینگ، تکهتکه کردن وضعیت شبکه یا اتکا به لایههای متعدد مثل اتفاقی که در اکوسیستم اتریوم در حال رخ دادن است، سولیر با InfiniSVM نشان میدهد که میتوان یک وضعیت سراسری واحد داشت و در عین حال، به مقیاسپذیری و سرعتی بیسابقه دست پیدا کرد.
ویژگیهای مهم سولیر
InfiniSVM بهعنوان موتور اجرایی سولیر، فقط روی افزایش سرعت تمرکز ندارد؛ بلکه مجموعهای از ویژگیها و تجربه کاربری را کنار هم قرار داده تا هم توسعهدهندگان و هم کاربران عادی بتوانند بدون هیچ چالشی از آن استفاده کنند. این ویژگیها باعث میشوند سولیر در عین مقیاسپذیری بالا، یکپارچگی اکوسیستم سولانا را حفظ کرده و برای کاربردهای آینده نیز آماده باشد.
سازگاری کامل با ماشین مجازی سولانا (SVM)
یکی از مهمترین مزیتهای InfiniSVM، سازگاری کامل آن با ماشین مجازی سولانا است. این یعنی اپلیکیشنهایی که امروز روی سولانا ساخته شدهاند، میتوانند بدون نیاز به بازنویسی قراردادها یا اعمال تغییرات پیچیده، از زیرساخت پرسرعت سولیر بهره ببرند. توسعهدهندگان بهجای ورود به فرآیندهای پرریسک مهاجرت، مستقیماً به یک محیط اجرایی بسیار سریعتر و بهینهتر دسترسی پیدا میکنند.
تجربه کاربری ساده با انتزاع زنجیرهای
InfiniSVM با پیادهسازی مفهوم انتزاع زنجیرهای، بسیاری از پیچیدگیهای فنی بلاکچین را از دید کاربر پنهان میکند. کاربر برای استفاده از اپلیکیشنها نیازی به بریج کردن دارایی، تغییر شبکه یا مدیریت چندین محیط مختلف ندارد و میتواند با همان کیف پول و همان اپلیکیشنهای آشنای سولانا تعامل داشته باشد، بدون اینکه احساس کند وارد یک زنجیره یا لایه جدید شده است.
یکپارچگی اکوسیستم و جلوگیری از تکهتکه شدن
از نظر معماری، InfiniSVM بهگونهای طراحی شده که مانع تکهتکه شدن اکوسیستم شود. بهجای پراکندگی اپلیکیشنها روی زنجیرهها یا محیطهای جداگانه، همه پروژهها روی یک لایه سراسری مشترک تسویه میشوند. این ساختار به اپلیکیشنها اجازه میدهد بهصورت مستقل مقیاسپذیر شوند، در حالی که همچنان در یک محیط یکپارچه، ترکیبپذیر و قابل تعامل با یکدیگر باقی میمانند.
مقیاسپذیری انعطافپذیر متناسب با تقاضا
InfiniSVM با رویکردی افقی و منعطف طراحی شده است. این معماری میتواند بسته به میزان ترافیک شبکه، ظرفیت پردازش خود را افزایش یا کاهش دهد. در زمان اوج تقاضا، توان پردازشی بیشتر فعال میشود و در دورههای کمبار، منابع به شکل بهینهتری مدیریت میشوند. نتیجه این طراحی، حفظ سرعت و امنیت شبکه حتی در شلوغترین شرایط است.
آماده برای نسل بعدی اپلیکیشنها و هوش مصنوعی
در نهایت، InfiniSVM سولانا را برای موج بعدی کاربران و کاربردها آماده میکند؛ موجی که احتمالاً شامل اپلیکیشنهای خودکار، پردازشهای آنی و میلیونها عامل هوش مصنوعی خواهد بود. ظرفیت بالای شبکه، تأخیر بسیار پایین و توان پردازش گسترده، اجرای اپلیکیشنهای مبتنی بر AI و تعاملات آنی را ممکن میسازد. به همین دلیل، InfiniSVM نهتنها پاسخگوی نیازهای امروز است، بلکه زیرساختی آیندهمحور برای بلاکچین سولانا محسوب میشود.
توکن sUSD چیست؟
sUSD استیبلکوین بومی اکوسیستم سولیر است؛ اما نه از آن جنس استیبلکوینهایی که صرفاً برای حفظ ارزش طراحی شدهاند. sUSD مثل سایر استیبل کوینها پگ دلاری دارد و پشتوانه آن اوراق خزانهداری ایالات متحده (U.S. Treasury Bills) است؛ داراییهایی که در دنیای مالی سنتی، جزو کمریسکترین ابزارهای درآمد ثابت محسوب میشوند. همین پشتوانه باعث میشود sUSD حفظ پگ ۱ دلاریاش بتواند بهصورت پایدار سود سالانه حدود ۴ تا ۵ درصد ایجاد کند.
تفاوت اصلی sUSD با استیبلکوینهای رایجی مثل USDC یا USDT در همین نقطه است. در حالی که اغلب استیبلکوینها فقط نقش «حفظ ارزش پول» را بازی میکنند، sUSD بهطور ذاتی سودده است. کاربر بدون نیاز به استیک، قفل کردن دارایی یا ورود به پروتکلهای پیچیده دیفای، صرفاً با نگهداری sUSD میتواند بازدهی دریافت کند.
مکانیزم سوددهی sUSD چگونه کار میکند؟
سوددهی sUSD از طریق یک مکانیزم «ریبیس خودکار» انجام میشود. به زبان ساده، موجودی کیف پول کاربر بهمرور زمان افزایش پیدا میکند؛ درست شبیه حساب بانکی که سود به آن تعلق میگیرد. این فرآیند بهصورت بومی و آنچین انجام میشود و نیازی به اقدام خاصی از سوی کاربر ندارد.
در سطح فنی، به جای مینت مستقیم توکنهای جدید برای همه کاربران، سولیر از یک ضریب محاسباتی (Multiplier) استفاده میکند که با انباشت سود افزایش مییابد. این یعنی موجودی sUSD در کیف پول کاربر به مرور زمان و به شکل خودکار رشد میکند و بازدهی سالانه تقریباً ۴ تا ۵ درصدی بر اساس سود اوراق خزانه آمریکا به آن تعلق میگیرد؛ بدون اینکه توکن جدیدی به ولت او منتقل شود.
نقش sUSD در اکوسیستم سولیر و سولانا
sUSD فقط یک استیبل کوین برای مقابله با نوسانات نیست؛ بلکه نقش کلیدی در معماری سولیر ایفا میکند. این توکن بهعنوان دارایی پایه برای ایمنسازی سرویسهای AVS که بالاتر به آنها اشاره کردیم استفاده میشود. این سرویسها شامل زیرساختهایی مثل اوراکلها، بریجها، رولآپها و ماژولهای شبکهای هستند که برای عملکرد امن و پایدار به مشوقهای اقتصادی نیاز دارند.
علاوه بر این کاربران میتوانند توکن sUSD را در پلتفرمهای وامدهی، معاملات، تامین نقدینگی و حتی استیکینگ استفاده کنند؛ بدون اینکه این ارز سود پایه دلاری خود را از دست بدهند. همین ویژگی، sUSD را به یک دارایی چندمنظوره تبدیل میکند که هم پایدار، هم سودده، هم قابلاستفاده در دیفای است.
هدف سولیر از طراحی sUSD فقط عرضه یک استیبلکوین جدید نیست. sUSD قرار است پلی میان سیستم مالی سنتی و اقتصاد بدون بانک باشد؛ جایی که ثبات دلار با توان درآمدزایی مالی آنچین ترکیب میشود. این توکن میتواند هم برای کاربران دیفای که بهدنبال بهینهسازی بازده سرمایه هستند جذاب باشد، هم برای سرمایهگذاران محافظهکاری که بهدنبال سود کمریسک دلاریاند.
کارت امیرالد: کاربردهای واقعی سولیر در زندگی روزمره
سولیر فراتر از ریاستیکینگ، تلاش میکند دنیای کریپتو را وارد زندگی روزمره کاربران کند. یکی از نمونههای ملموس این حرکت، کارت امیرالد (Emerald Card) است؛ یک کارت دبیت کریپتویی که امکان خرج کردن داراییهای دیجیتال شما را درست مثل پول نقد فراهم میکند.
با کارت امیرالد، میتوانید بهطور مستقیم با کریپتو در میلیونها فروشگاه در سراسر جهان خرید کنید و حتی از طریق خودپردازها (ATM) پول فیات برداشت کنید. نکته جذاب این است که اگر موجودی شما sUSD باشد، همچنان سود سالانه آن (۴ تا ۵ درصد) انباشته میشود؛ حتی زمانی که با این استیبل کوین پرداختهای خود را انجام میدهید.
البته این ویژگی طبیعتا در ایران در دسترس نیست و کاربران کشورهای خارجی میتوانند از آن استفاده کنند.
توکن LAYER چیست؟
ارز دیجیتال LAYER، توکن بومی حاکمیتی و کاربردی سولیر است که در این شبکه و زیرساخت InfiniSVM برای استیکینگ و دریافت پاداش، تامین نقدینگی، پرداخت کارمزدها، تشویق اکوسیستم و جامعه و مشارکت در تصمیمات حاکمیتی و رایگیریها استفاده میشود. این توکن پایهای برای تمام فعالیتهای شبکه محسوب میشود و نقش آن فراتر از یک ارز دیجیتال ساده است.
سقف عرضه این توکن ۱ میلیارد واحد است و مدل توکنومیک آن نیز به گونهای طراحی شده که رشد پایدار اکوسیستم و مشارکت جامعه را تضمین کند. نحوه توزیع توکنومیک ارز دیجیتال LAYER نیز به شرح زیر است:
- ۵۱.۲۳٪ برای جامعه و اکوسیستم
- ۱۷.۱۱٪ برای تیم اصلی و مشاوران
- ۱۶.۶۶٪ برای سرمایهگذاران
- ۱۵٪ برای بنیاد سولیر
نکته قابل توجه این است که عرضهای که به تیم توسعه و سرمایهگذاران اختصاص یافته شامل دورههای وستینگ خواهد بود و به صورت خطی آنلاک میشود تا از فشار فروش و نوسانات ناگهانی بازار جلوگیری شود.
سوالات متداول
سولیر چه تفاوتی با آیگن لیر دارد؟
سولیر روی AVSهای درون شبکهای سولانا تمرکز دارد، در حالی که آیگنلیر بیشتر امنیت سرویسهای برونزنجیرهای اتریوم را تأمین میکند.
sSOL چه کاربردی دارد؟
sSOL نماینده دارایی استیکشده شماست و برای ریاستیکینگ، دیفای و مشارکت در امنیت اپلیکیشنها استفاده میشود.
آیا InfiniSVM یک راهکار لایه ۲ است؟
با اینکه InfiniSVM از نظر کارکرد شباهتهایی به راهکارهای لایه ۲ دارد، اما از نظر معماری یک لایه دوم کلاسیک برای سولانا نیست؛ بلکه یک موتور اجرایی بومی و پرسرعت است که مقیاسپذیری را بدون جدا شدن از وضعیت اصلی شبکه فراهم میکند.
sUSD چگونه سود میدهد؟
سود sUSD از طریق پشتوانه اوراق خزانه آمریکا و مکانیزم ریبیس خودکار تأمین میشود.
توکن LAYER چه نقشی دارد؟
LAYER توکن حاکمیتی و کاربردی سولیر است که برای رأیگیری، کارمزدها و مشوقهای اکوسیستم استفاده میشود.
سخن نهایی
سولیر را نمیتوان صرفاً یک پروژه دیفای یا یک لایه دوم ساده دانست. این پروتکل تلاشی جدی برای بازتعریف نحوه استفاده از امنیت، سرمایه و منابع شبکه در اکوسیستم سولانا است. ترکیب مفاهیمی مثل لیکویید ریاستیکینگ، بازار فضای بلاک و اجرای سختافزارمحور، سولیر را به پروژهای آیندهنگر تبدیل کرده است.
اگر سولانا را زیرساختی برای نسل بعدی اینترنت میدانیم، سولیر میتواند همان لایهای باشد که این زیرساخت را مقیاسپذیر، پایدار و آماده پذیرش میلیونها کاربر و اپلیکیشن پیشرفته میکند. پروژهای که نه با وعده، بلکه با معماری، منطق اقتصادی و نگاه بلندمدت حرف میزند.



















