اگر بخواهیم یک لحظه چشمهایمان را روی آینده اتریوم باز کنیم، تصویر واضحی میبینیم: شبکهای که رولآپها در آن با سرعتی سرسامآور داده تولید میکنند، کاربران بهجای کلمات بازیابی با اثر انگشت وارد کیف پول میشوند، نودها با لپتاپهای معمولی هم قابلراهاندازی هستند و توسعهدهندگان میتوانند پروژههایی با مقیاس اینترنت بسازند. بروزرسانی فوساکا (Fusaka Upgrade) دقیقاً نقطهای است که این آینده را از «وعده» به «برنامه عملیاتی» تبدیل میکند.
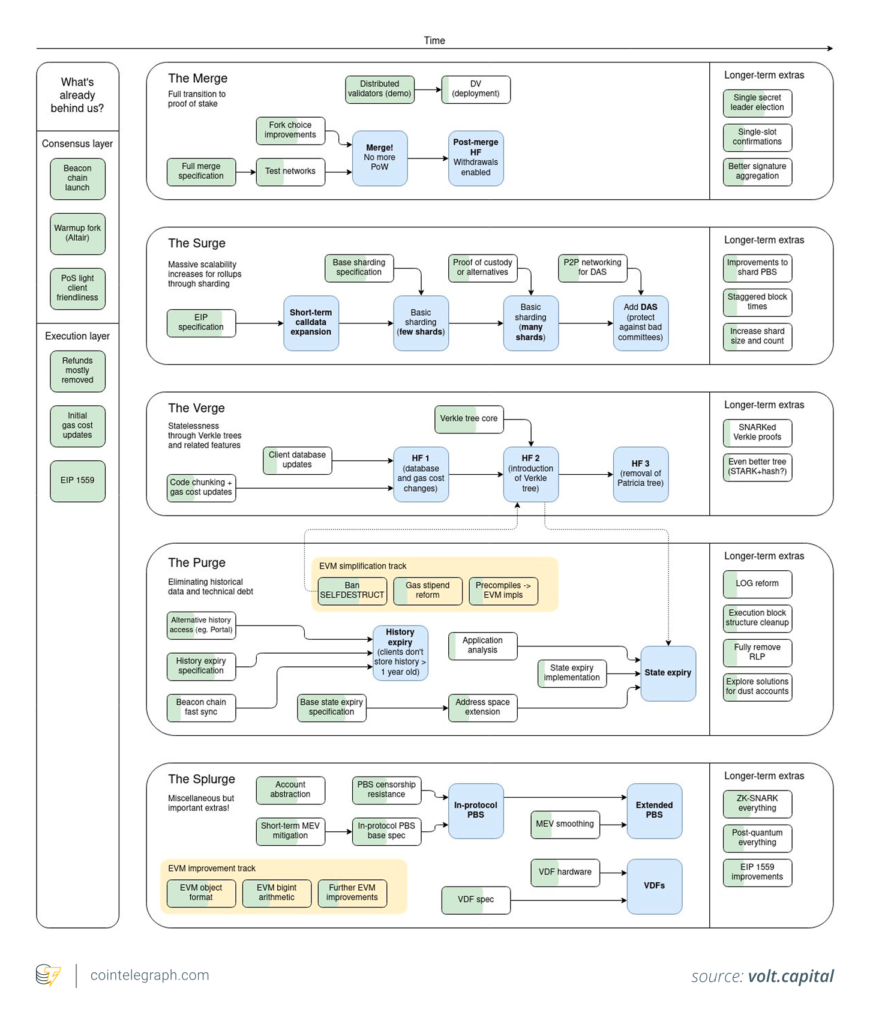
اتریوم در پنج سال گذشته، با بروزرسانیهای مختلفی، از مرج (Merge) و شاپلا (Shapella) گرفته تا دنکون (Dencun) و پکترا (Pectra)، هر بار به شکلی زیرساخت خود را بهبود داده است؛ اما فوساکا تفاوتی اساسی دارد: این نخستین ارتقای بزرگ است که همزمان روی Surge، Verge و Purge اثر میگذارد. یعنی همان سه بخش کلیدی نقشهراه ویتالیک بوترین که پایههای آینده اتریوم را میسازند: مقیاسپذیری از طریق رولآپها، سبکتر شدن کلاینتها و حذف دادههای غیرضروری. به همین خاطر است که بسیاری از تحلیلگران این ارتقا را نه یک قدم، بلکه «شروع یک فصل جدید» برای اکوسیستم اتریوم میدانند.
در این مقاله از میهن بلاکچین تصمیم داریم تا نگاهی دقیقتر به بروزرسانی فوساکا بیندازیم و ویژگیهای آن و تاثیر آن بر آینده اتریوم را زیر ذرهبین ببریم. اگر به اتریوم و آینده آن علاقهمندید، توصیه میکنیم اصلا این مطلب را از دست ندهید.
بروزرسانی فوساکا چیست و چرا مهم است؟
فوساکا (Fusaka) یکی از جدیدترین بروزرسانیهای بلاکچین اتریوم است که قرار است در تاریخ ۳ دسامبر ۲۰۲۵ (۱۲ آذر ۱۴۰۴) روی شبکه اصلی آن فعال شود و دومین هاردفورکی که در سال ۲۰۲۵ اجرا میشود و پس از ارتقای پکترا (Pectra)، وظیفه دارد مسیر مقیاسپذیری بلندمدت اتریوم را بازطراحی کند.
عبارت فوساکا ترکیبی از دو کلمه Osaka برای لایه اجرا و Fulu برای لایه اجماع است؛ این یعنی با بروزرسانی روبهرو هستیم که روی هر دو لایه اصلی اتریوم اثر میگذارد.
مسئلهای که اتریوم امروز با آن روبهروست، اتفاقاً ناشی از موفقیتهای خودش است. در حال حاضر اغلب تراکنشها نه در لایه اول، بلکه روی رولآپها (Rollups) انجام میشوند؛ اما رولآپها برای نهاییسازی وضعیت تراکنشها باید دادههایی را در قالب بلاب (Blob) روی اتریوم منتشر کنند. این دادهها گرانتر از آن چیزی هستند که توسعهدهندگان دوست دارند و ظرفیت محدود آنها باعث میشود رولآپها نتوانند سرعت و کارایی موردنیاز اپلیکیشنهای بزرگ را ارائه دهند.
فوساکا برای حل این مشکل طراحی شده است. مهمترین قابلیت آن، PeerDAS است؛ روشی هوشمند برای نمونهبرداری از داده که به نودها اجازه میدهد بدون دانلود کل دادههای یک Blob، از وجود آن مطمئن شوند. همین یک ویژگی کافی است تا بتوان ظرفیت داده اتریوم را تا چند برابر افزایش داد، بدون آنکه نودها به سیستمهای سنگین و دیتاسنتر احتیاج داشته باشند.
از طرفی، تنظیمات جدیدی برای سایز بلاک، هزینه گس، مدیریت تاریخچه و حتی تجربه کاربری مثل پشتیبانی از امضای P-256 نیز به بروزرسانی فوساکا اضافه شده که برای گذار اتریوم به عصری جدید ضروری هستند.
فوساکا روی نقشهراه ویتالیک کجا قرار میگیرد؟
برای اینکه بهتر بفهمیم فوساکا چه نقشی در توسعه اتریوم دارد، کافی است به نقشهراه معروف ویتالیک نگاه کنیم؛ جایی که او مسیر شبکه را به چند مرحله تقسیم کرده: Merge، Surge، Verge، Purge و Splurge.
مرج اتریوم را به اثبات سهام برد و دوران اثبات کار و استخراج را پایان داد، شاپلا امکان برداشت اترهای استیکشده را فراهم کرد، دنکون در مارس ۲۰۲۴ «پروتودنکشاردینگ» را معرفی و بلابها را وارد ساختار اتریوم کرد که راهکاری سریع و موقت برای کاهش هزینه دادههای رولآپها بود و در نهایت در ماه می ۲۰۲۵، پکترا ویژگیهای مهمی مثل انتزاع حساب (Account Abstraction) و تغییر سقف ۲۰۴۸ اتری برای اعتبارسنجها را فعال کرد.
اما فوساکا اولین ارتقایی است که همزمان روی چند بخش از این نقشهراه فشار وارد میکند. این یعنی فوساکا صرفا یک «ارتقای معمولی» نیست؛ بلکه شروع یک برنامه مقیاسپذیری مداوم است.
PeerDAS چیست؟ قلب تپنده فوساکا
مهمترین تغییر فوساکا EIP-7594 یا همان PeerDAS است و همان بخشی است که ظرفیت واقعی اتریوم برای مقیاسپذیری را بازمیکند. مسئلهای که اتریوم سالها با آن درگیر بود این بود که هر نود کامل باید تمام دادههای رولآپها را بهطور کامل دانلود میکرد؛ دادههایی که در قالب blob روی شبکه قرار میگیرند. این مدل، وقتی تعداد راهکارهای لایه ۲ و حجم تراکنشها بالا میرود، خیلی زود به چالش میخورد: پهنای باند نودها کافی نیست، ذخیرهسازی سنگین میشود و نهایتاً فقط کسانی میتوانند از شبکه پشتیبانی کنند که سرورهای گرانقیمت داشته باشند.
PeerDAS این مشکل را از ریشه حل میکند. ایده ساده است اما اجرای آن بسیار پیچیده: بهجای اینکه همه نودها همه داده را دریافت کنند، blobها به قطعات کوچک تقسیم میشوند و شبکه با نمونهبرداری تصادفی (sampling) و کدگذاری پاکسازی (erasure coding) فقط بخشهای پراکندهای از داده را چک میکند. اگر این نمونهها در دسترس باشند و شبکه بتواند آنها را بازیابی کند، بهصورت ریاضی میتوان اطمینان داشت که کل blob بدون سانسور یا حذف روی شبکه وجود دارد، حتی اگر هیچ نود واحدی آن را کامل ذخیره نکرده باشد.
این تغییر دو پیامد کلیدی را به همراه دارد:
اول اینکه بار دانلود و ذخیرهسازی روی نودهای معمولی بهشدت کاهش پیدا میکند؛ دوم اینکه اتریوم میتواند ظرفیت blob را در طول زمان چند برابر کند بدون اینکه شبکه به سمت دیتاسنترها و نودهای متمرکز هل داده شود. همین ویژگی است که PeerDAS را به «قلب تپنده فوساکا» تبدیل میکند.
برای اینکه این افزایش ظرفیت مدیریتپذیر باشد، یک سازوکار تازه با نام BPO fork در بروزرسانی فوساکا معرفی شده است. این نوع فورکها برخلاف ارتقاهای بزرگ گذشته، بسیار کوچکاند و فقط سه پارامتر مرتبط با blob را تغییر میدهند: مقدار هدف، سقف و ضریب تنظیم کارمزد. نتیجه این است که اتریوم میتواند ظرفیت داده را در گامهای کوتاه و پیوسته بالا ببرد؛ درست در لحظهای که فشار ترافیکی شبکههای لایه ۲ آن را لازم کند.
در کنار این تغییرات بنیادی، فوساکا در لایه اجرا نیز محدودیتها و تنظیمات تازهای اعمال میکند تا افزایش ظرفیت منجر به شلوغی یا آسیبپذیری شبکه نشود.
نخستین تغییر، بالا بردن هدف گس بلاک از سقف ۴۵ میلیون گس فعلی به مقادیر بسیار بالاتر است؛ تغییری که فضای بیشتری برای تراکنشها و دادههای رولآپها ایجاد میکند. اما برای اینکه این افزایش ناگهانی باعث ازدحام یا سوءاستفاده نشود، EIP-7825 یک محدودیت تازه وضع میکند: هیچ تراکنش واحدی نمیتواند بیش از مقدار مشخصی گس مصرف کند. این کار اجازه نمیدهد یک تراکنش سنگین تمام ظرفیت بلاک را اشغال کند.
در ادامه، EIP-7934 یک سد امنیتی دیگر اضافه میکند: محدودیت ۱۰ مگابایتی برای اندازه بلوک بر اساس فرمت RLP. این یعنی حتی اگر گس بلاک افزایش پیدا کند، اندازه فیزیکی بلاک نمیتواند از این حد عبور کند. این محدودیت مانع از آن میشود که مهاجمان با ساخت بلاکهای بسیار حجیم، شبکه را دچار حملات DoS کنند یا فشار غیرواقعی به نودهای خانگی وارد کنند.
دو پروپوزال دیگر EIP-7823 و EIP-7883 نیز روی گس و محدودیتهای مربوط به عملیات پیشکامپایل MODEXP که یک عملیات سنگین فراخوانی رمزنگاری است متمرکزند.
به زبان سادهتر: PeerDAS به اتریوم اجازه میدهد حجم بسیار بیشتری از دادههای رولآپها را با امنیت، سرعت و هزینه کمتر تحمل کند، بدون اینکه شبکه کوچکترین قدمی به سمت تمرکز بردارد. این دقیقاً همان نقشی است که آینده مقیاسپذیری اتریوم را تعریف میکند.
تاثیر فوساکا روی رابط کاربری؛ ورود به دنیای Passkeyها
بروزرسانی Fusaka صرفا روی افزایش ظرفیت شبکه تاثیر نمیگذارد بلکه چندین بخش دیگر دارد که هدف آنها تسهیل تجربه کاربری، ارتقای امنیت و تسهیل کار توسعهدهندگان است.
یکی از مهمترین آنها EIP-7917 است که باعث میشود ترتیب پیشنهاددهندگان بلاک در هر اپوک به صورت قطع مشخص و قابل مشاهده باشد، که برای رولآپها و پیشتأیید تراکنشها مهم است.
پروپوزال بهبود مهم بعدی، EIP-7951 است که امکان استفاده از secp256r1 precompile را اضافه میکند. این یعنی اتریوم حالا بهطور بومی از امضاهای P-256 پشتیبانی میکند؛ همان نوع امضا که در Secure Enclave اپل، Keystore اندروید و استاندارد FIDO2 و WebAuthn استفاده میشود. نتیجه هم این است که کیفپولها میتوانند از این به بعد به جای عبارت بازیابی از اثر انگشت، تشخیص چهره یا رمزعبور دستگاه برای ورود به شبکه استفاده کنند؛ اتفاقی که تجربه تعامل با بلاکچین و دنیای کریپتو را به خدمات مالی مدرن بسیار نزدیک میکند.
پس به زبان ساده، بعد از اجرای فوساکا، کیفپولهای آینده میتوانند بهجای کلمات بازیابی و کلید خصوصی، از اثر انگشت یا Face ID استفاده کنند.
در کنار این تغییرات، پروپوزال EIP-7939 ابزارهای محاسباتی را برای برنامهنویسان بهینه میکند و محاسبات ریاضی سطح پایین و دانش صفر را سادهتر و کمهزینهتر میکند. EIP-7642 نیز امکان حذف تاریخچه قدیمیتر اتریوم را فراهم میکند و به کاهش حجم ذخیرهسازی نودهای جدید کمک میکند.
برندگان اصلی فوساکا چه کسانی هستند؟
اگر بخواهیم به صورت کلی به این قضیه نگاه کنیم، یکی از واضحترین برندگان بروزرسانی فوساکا، اکوسیستم راهکارهای لایه ۲ اتریوم است. ترکیب فناوری PeerDAS و فورکهای BPO باعث میشود دادهها ارزانتر و در دسترستر شوند و این یعنی رولآپها میتوانند تراکنشهای بیشتری را با هزینه کمتر پردازش کنند.
تحلیلگران پیشبینی میکنند که بروزرسانی فوساکا به همراه اولین فورک BPO هزینه دادههای لایه ۲ را تا ۴۰ تا ۶۰٪ کاهش دهد و به ویژه بر بخشهای پرمصرفی مثل دیفای، بازیهای بلاکچینی و شبکههای اجتماعی غیرمتمرکز تاثیر بگذارد. با کاهش هزینه مربوط به بلابها، فضای بیشتری برای نوآوری، آزمایش پروژههای جدید و رقابت بین رولآپها در قیمت و تجربه کاربری ایجاد میشود.
برای نودها و اعتبارسنجها هم فوساکا همزمان باعث افزایش و کاهش بار کاری آنها شده است. بگذارید بیشتر توضیح دهیم. نمونهبرداری دادهها و مدیریت تاریخچه باعث میشود حجم اطلاعاتی که هر نود باید دانلود و ذخیره کند کمتر شود و نودهای تازهوارد راحتتر بتوانند با آخرین بلاک همگام شوند. در عین حال، با افزایش تعداد blobها توسط فورکهای BPO، اعتبارسنجها و ارائهدهندگان زیرساختی که ظرفیت بیشتری دارند، مسئولیت پهنای باند بیشتری پیدا میکنند. اگر این موضوع مدیریت نشود، ممکن است شبکه کمی به سمت اپراتورهای بزرگتر متمایل شود. با این وجود پلتفرمهای ارائهدهنده خدمات استیکینگ فوساکا را بیشتر به عنوان یک ابزار استراتژیک و پایدار برای برنامهریزی بلندمدت میبینند تا صرفاً یک ارتقای سرعت کوتاهمدت؛ چراکه مدیریت داده قابل پیشبینی، محدودیتهای ایمن گس و بلاک، و تاریخچه مرتبتر همه به برنامهریزی عملیاتی اعتبارسنجها در مقیاس بزرگ کمک میکند.
برای هولدرهای اتریوم نیز فوساکا به معنای شبکهای مقیاسپذیرتر، کارآمدتر و آماده برای پذیرش حجم بالای تراکنشهای لایه دوم است، که میتواند درآمد کارمزد و پاداشهای اعتبارسنجها را تحت تأثیر قرار دهد.
آینده اتریوم پس از فوساکا
گام بعدی در نقشه راه اتریوم ارتقای گلمستردام است که انتظار میرود در سال ۲۰۲۶ فعال شود و همین حالا دو ویژگی مهم آن توجهها را جلب کرده است: ePBS و BALs.
- ePBS یا همان Enshrined Proposer Builder Separation تلاش میکند مسیر استخراج ارزش حداکثری (MEV) را امنتر کند. به جای اینکه ساخت و پیشنهاد بلاک فقط به واسطههای خارجی و رلهها انجام شود، این فرآیند حالا مستقیماً در سطح پروتکل تقسیم میشود. به زبان ساده، اتریوم میخواهد مطمئن شود هیچ کسی نتواند با دستکاری ترتیب بلاکها یا تراکنشها، سود نامتناسبی کسب کند و تجربه شبکه برای کاربران عادلانه و امن باقی بماند.
- BALs یا Block-Level Access Lists هم روی اجرای سریعتر تراکنشها و دسترسی بهتر به وضعیت شبکه تمرکز دارد و این آمادهسازیها، ظرفیت افزایش blobها در آینده را ممکن میکنند.
در همین حال پیشرفتهایی که فوساکا به ارمغان میآورد، راه را برای مراحل بعدی نقشه راه اتریوم از جمله Surge فراهم میکند و تغییرات در مدیریت تاریخچه پروتکل و همگامسازی P2P، اهداف Verge و Purge را پیش میبرد. علاوه بر این اضافهشدن پشتیبانی از امضای P-256 باعث میشود تا اتریوم و مفاهیم سخت بلاکچینی یک قدم به استفاده روزمره توسط کاربران نزدیکتر شوند.
در مجموع اگر اتریوم بتواند این مسیر را با همین ریتم ادامه دهد، به یک شبکه مدولار با توانایی پردازش ۱۰۰٬۰۰۰ تراکنش در ثانیه، بدون فدا کردن تمرکززدایی و امنیت میرسد؛ همان چیزی که سالهاست در ذهن ویتالیک بوترین، خالق این پروژه وجود دارد.
سخن نهایی: فوساکا؛ نقطه عطفی در تقویم اتریوم
فوساکا فراتر از یک بروزرسانی ساده است؛ این لحظهای تعیینکننده در تاریخ اتریوم است که وعدههای بلندمدت شبکه را به واقعیت عملیاتی بدل میکند. حالا اتریوم آماده است تا با قدرتی بیسابقه، حجم عظیمی از تراکنشها را مدیریت کند، در حالی که کاربران میتوانند با اثر انگشت یا تشخیص چهره وارد کیف پول خود شوند و توسعهدهندگان ابزارهای قدرتمندتری برای خلق اپلیکیشنهایی در مقیاس اینترنت در اختیار دارند. با PeerDAS و فورکهای BPO، ظرفیت دادهها چند برابر میشود، محدودیتهای گس و اندازه بلاک ایمنتر شدهاند و مدیریت تاریخچه شبکه آسانتر و بهینه شده است.
فوساکا، در واقع، نقطهای است که رویای اتریوم به واقعیت نزدیک میشود: شبکهای مدولار، سریع و امن که میتواند صد هزار تراکنش در ثانیه را پردازش کند، بدون اینکه تمرکززدایی و امنیت خود را از دست بدهد. این ارتقا نه فقط یک گام فنی، بلکه آغاز یک فصل تازه از نوآوری، فرصت و رشد برای کاربران، توسعهدهندگان و هولدرهای اتریوم است؛ فصلی که شبکه را از محدودیتهای گذشته آزاد کرده و دروازهای به دنیای مالی و دیجیتال آینده میگشاید.


















